新年伊始,席卷全国的新型冠状病毒感染的肺炎疫情突如其来,危害极大,已经给国家和人民的生命财产造成了重大损失。情况紧急,牵动着党和政府及全国人民的心,在党中央、国务院的统一领导和部署下,全国各地纷纷启动重大公共卫生事件一级响应,尽最大努力防范疫情扩散和传播,一场抗“疫"硬仗在全国打响。

疫情数据实况分布图(2020年2月8日)
病毒在神州大地疯狂肆虐,呈蔓延之势,全国确诊人数从1月24日的1287人,截止到2月8日的34624人,数据呈指数曲线增长趋势。武汉是重灾区,武汉告急、湖北告急,中国告急!

疫情趋势
“一方有难,八方支援”乃是中华民族的优良美德;“无缘大慈,同体大悲”更是佛陀济世度人之本怀!弘扬扶危济困的传统美德,为与全国人民团结一心,参与到新型冠状病毒肺炎的防控捐赠工作中来,共同打赢疫情防控阻击战,贵州大学菁英(EMBA&MBA)读书会在乐动官方网站的支持下,向书友发出倡议,号召书友们向武•汉疫情重灾区奉献爱心,捐款支援,尽书友们的绵薄之力,一同共渡难关。救武汉就是救自己!救武汉就是救中国!
倡议书一发出便得到了广大书友的积极响应,在乐动官方网站领导李烨院长、张勇主任和赵宇会长带领下,大家群策群力,踊跃捐款,不到4小时,书友们累计爱心捐款已近40000元。从2月2日晚上发出倡议,截止到2月5日24点,捐款总人数为68名,捐款总金额为63966元。除了读书会书友,还有诸多来自读书会之外的爱心人士以及一些匿名爱心书友的捐款。令人感动的不是捐款多少,而是那一颗一颗来自各方书友的爱心,满腔热情来自灵魂深处,来自骨头根根……


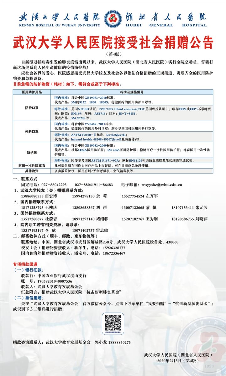
武汉大学人民医院接受社会捐赠公告及汇款方式
让爱心有归处,争取不辜负每一位书友的善意。赵宇(会长)、任韵(常务副会长)、王莉娟(秘书长)等工作人员先后联系上了贵阳市慈善总会高老师13595060966和武汉大学人民医院潘老师18672336467。读书会定将按倡议书指向的路径把善款捐给贵阳市慈善总会,再由贵阳市慈善总会定向转给湖北省人民医院(武汉大学人民医院),完成书友的善举!
赵宇会长说,“所作行慈善,见者生钦羡”。无论身处何地,书友们都在以大爱阐释着一种精神,让爱成为一股春风,滋养心间,温暖武汉、温暖中国。


读书会向贵阳市慈善总会转账凭证 和 贵阳市慈善总会向武汉大学人民医院(湖北省人民医院)转账回执单

捐款收据
上善若水,大爱无边。我们身上流淌着炎黄的血脉,烙印着儒家的思想精髓,因此我们也必将承载着我们源远流长而又厚重的人文思想。“爱心”便是其中精髓。步入新时代,在“不忘初心,牢记使命”的主题教育中,更有义务和责任去肩负起这一历史使命。

岁月不居,时节如流。在疫情防控阻击战中度过了春节,又迎来了立春。疫情来势汹汹,但春天依然如约而至。坚信在不久的将来,疫情防控阻击战必将以全胜而收兵。我们播下的种子一定会开出灿烂的花朵,一定会结出累累硕果。
附:贵州大学菁英读书会爱心捐款接龙公示:
1、 李烨 乐动官方网站院长(读书会名誉会长) 1200元
2、 张勇 管理学院 EDP中心主任 (读书会顾问老师)1000元
3、 赵宇 MBA1301班 (EDP七班) 2000元
4、 任韵 MBA1304班 500元
5、 王莉娟 MBA1301班 500元
6、 郑洪 MBA 1604班 500元
7、 易永祥 EMBA14期班 1000元
8、 方舟科技罗纲举 EMBA 10期班 2000元
9、 陈隽宁 EMBA10期班 500元
10、 汪梦凡 EMBA13期班 1000元
11、 李翔 MBA0902班 500元
12、 何光发 EMBA五期班1000元
13、 刘凌菲 EDP6班 500元
14、 曾永德MBA 1505班 500元
15、 曹安民MBA054 班 500元
16、 刘祖悦MBA023班 1000元
17、 付家兴MBA 0406班 1000元
18、 陈天娥MBA 0805 班 500元
19、 袁征福EMBA 5期班1000元
20、 陈文 EDP6班 600元
21、 马学军 EMBA 13期班 1000元
22、 李学举 MBA1005班 500元
23、 刘小东 EMBA 7期 班 1000元
24、 张洁 MBA1604班 500 元
25、 刘昆 MBA1303班 500元
26、 田源 MBA0708班 1000元
27、 大成精舍范珺 EMBA15期班 1000元
28、 叶桂霞 MBA0702班 1000元
29、 王开祥 500元
30、 爱心书友 1000元
31、 邹艳 MBA0203班 500元
32、 孙冬平MBA 1102班 500元
33、 佘祖喜MBA 1301班 500元
34、 陈晓欢MBA 1502班 500元
35、 孙辉 EDP6班 1000元
36、 戴军 EMBA6期班 (EDP8班) 2000元
37、 沈梅 EMBA10期班 500元
38、 王维波 EDP9班 1000元
39、 饶飞EMBA七期班 1000元
40、 朱美诗 EDP8班 1000元
41、 牟道勇 EDP9班 1000元
42、 庞江洪 EDP6班 1000元
43、 周颖 MBA 1005班 500元
44、 张文彬 贵大MBA(西北大学校区)2001级 2000元
45、 陶萍MBA1906班 1000元
46、 周于波 EMBA13期班 2000元
47、 王寅春MBA 0705班 1000元
48、 王祖罡EDP7班1000元
49、 宋忠诚 MBA1605班 666元
50、 杨再英EMBA 十期班5000元
51、 包新MBA 0303班 1000元
52、 吴艳阳 管院13级农发 1000元
53、 郝佰军 EMBA16期 500元
54、 孙燕丽 EDP六班 500元
55、 胡俊辉 MBA 0905 班500元
56、 李涛 EMBA1期班 500元
57、 贾龙 EMBA 8期班2000元
58、 周夕钰 管理学院老师 1000元
59、 肖敏 EMBA 13期班 1000元
60、 杨礼华MBA0708班 1000元
61、 爱心书友 1000元
62、 吴静 MBA 0302班 500元
63、 张大毅-EMBA14期 班500元
64、张文勇 MBA 1402班 500元
65、热心书友1000元
66、杨曲波 MBA 1301班 500元
67、吴姝 EMBA 8期班 1000元
68、李先强MBA1402班 1000元
编辑:张翠翠

